首页 > 家居

暖通女孩:见证95后员工的蜕变

2019/4/2
【 字号: 打印  



                                                                        我们终有一天,会被时间带到自己创造的自己面前。


薛薛,北京女孩,95后,初来公司面试时,对她印象蛮深刻的。与雷厉风行的职场大女人完全相反,她单纯、随性,全然不像在职场摸爬滚打过六七年的人。仿佛永远都在父母羽翼庇佑下,不肯长大的孩子。

最初领导决定录用她,大家都有些惊诧。因为就她的工作能力和经验来看,不免让人有些担忧。而最初几个月的磨合,也验证了这种担忧。做出的方案漏洞百出,堪比筛子,经常需要其他同事跟在后头“善后”;行业知识一知半解,又不肯低头请教;面对其他同事的提问和质疑难以应对,自己情绪先上来了,沟通很不畅快。有段时间,大家只要一提起她,头就摇得跟拨浪鼓似的,只差联名起草一份“万言书”,狠狠地奏她一本。


领导大概也有所察觉,找薛薛谈过几次话。后来我们其他人又召开了一次集体会。会上,同事们你一言、我一语,群情激愤地列出了薛薛的十大罪状,名副其实的批斗会。但神奇的是,当领导征求大家处理意见时,同事们面面相觑,居然没人说话了。我想,其实没有人真的讨厌薛薛,不过是发泄下情绪罢了。在这个公司,每个人都能独当一面。同事们大多在这个行业摸爬滚打了十多年,个个技术纯熟、经验老道,都是业内不可多得的人才,现在突然来了个95后的菜鸟,就像玩《王者荣耀》,王者带青铜,段位差距太大,总拖后腿的青铜难免被嫌弃。可是,我们又都明白,这是团体赛,想要取得最终的胜利,唯有依靠团队的密切配合。所以,不会有人真的被抛弃,不过是互相鼓励、鞭策,让后进的人迎头赶上。


会议室一片沉默,往事一幕幕在眼前闪回。2008年初夏,公司在一间只有十三平方米的小小办公室里草创,初涉暖通行业,我们这些人又何尝不是菜鸟,就连领导也一样是摸着石头过河,那时候我们边学习、边总结。为了让后加入公司的新同事,快速掌握经验,我们做了大量的技术梳理和储备的工作。各种规范、总结、问题汇总,洋洋数万字,付诸笔端,殊为不易。这期间,孟工、小媛、小翁、刘辉,先后承担了大量的工作,成为了公司的中流砥柱。十二年,我们经历了无数挫折失败,做了多得数不清的方案、图纸、研讨,200多个项目,78个经典案例,189个问题节点整理,400余次现场调试检查,3份专利申请,32次创新,100多个节点处理方案,43000字的《案例问题汇总文件》……



后来,我们大家也反思了一下,其实我们给小薛的评价,大多数时候都是负面的,甚至并不是客观的,所以并没有从根本上解决问题。想让一个员工变得更好,最好的办法可能不是去过度批判他的错误,而是关注他这个人,特别是关注他的优点。拿小薛来说,其实她很想努力工作,只是不得其法,内心惶恐又好面子,所以经常自己干着急。她以前的工作都是简单的CAD制图,不需要动脑子,没有独立做过项目方案,更不用说从看现场,配置方案,成本预算,核量计算,和甲方等其他人员沟通协调事情等等。这些她一开始就意识到了,所以也自己在工作上做了很多努力,来的这几个月,已经记录了厚厚的一本笔记了。所以,她需要的是更多的关注、沟通和帮助。 


                                                                                                                                                                                            回首来时路,我们也是这样一步一步走过来的。所以,又何妨多给别人一点成长空间。接下来的一年,领导和同事们给与了薛薛更多的关注,不断给她机会制作方案、配合方案、讲解方案、总结分析等等。而我们领导老孙,不但给了这个小女孩一个重新起航的机会,还本着一贯“授人以渔”的精神,教给她自主学习、提高工作的效率的方法,还有些沟通协调方面的技巧。

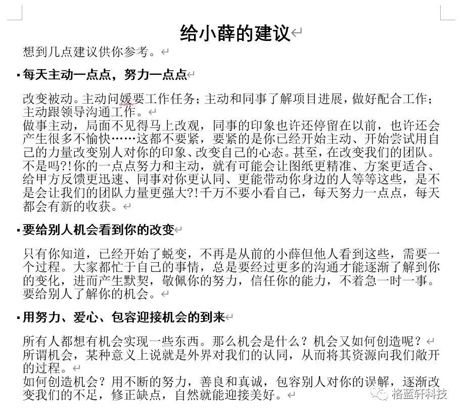
                                                                                                          老孙写给薛薛的建议

                                                       一年多的时间,我们亲眼见证了这个女孩的变化。慢慢地,她学会了自己做方案,变得沉稳自信。夯实了专业知识,也能够有效顺畅地跟同事进行沟通。我们眼中的薛薛,仿佛一株幼苗,在大家的细心栽培下,开始舒展枝叶、茁壮成长。


这段工作经历对她触动很大 。作为一个要强的北京女孩,她忍不住哭了,第一次遇到这样的公司,第一次感受到领导同事温暖善意的帮助,而她接受这种善举,并不软弱。跟我们这些公司老人们一样,她打心底里喜欢上了这个公司,喜欢公司的领导和同事。真诚欣赏他们各自的处事风格和人品,自己也更有动力和愿意学习。


                                               


2018年10月25日 ,星期四 ,天气阴有小雨。

来公司实习一个月左右,初次跟随公司外出山东青岛,学习技术技能,虽做过多年暖通图纸设计工作,那个时候对公司的业务一知半解,初次参观合作伙伴日立工厂,工厂很大,人数众多,工厂流水线井井有条,同时通过厂家讲解,深入了解到了以前从未接触过的领域,学习到了知识,同时青岛也是一座很小众而安静的城市,一次很棒的体验。

—摘自薛薛的个人笔记


2018年12月15日,星期六,天气阴。

实习第三个月,跟随同事参与行业交流会,看着行业其他同事站在前面分享自己的经验,希望有一天我也可以毫不怯场的与他人分享的我的经验,好似自己又有了前进的目标,随后与大家团建,喜欢极限运动的我,体验了一把速度与激情,认准的事情,努力去向前拼搏就好了,就像开卡丁车,一脚油门踩到底,一路狂飙就对了。

—摘自薛薛的个人笔记


2019年1月17日,星期四,天气晴。

在公司的第四个月, 在不断提升自己专业技能同时,最喜欢的就是每月一度的外出,全方位的提升自己,参观清华艺术博物馆,这是最喜欢的三张照片,最喜欢这样一段话“我深切地体会到线表现的神奇和自由,这一段的每一张写生,都可以称之为作品。因为,我的这支笔,开始于一画,界破了虚空,留下了生命之迹,也写下了万像之神”。

—摘自薛薛的个人笔记


2019年8月26日,星期一,天气晴。

近日公司接了一个不大不小的工程,位于朝阳区酒仙桥,二万平米的办公楼,空调系统改造的项目,对于来公司不久的我来说,是一次非常好的学习机会。通过这些天和同事们没日没夜的在现场工作,自己学到了不少现场知识,不再只局限于办公室的技术技能。感谢公司,让我从一个暖通小白到如今小有能力,需要学习的还有很多。

—摘自薛薛的个人笔记


2019年10月17日,星期四,天气阴。

今天是同事的生日,我们都叫他孟哥,在公司的一年多里,不得不提到他 ,是一个做事极其认真,对自己负责,对公司负责,对同事负责,虽然有时候很凶, 但确是一个超级好的人,在他的身上学习到了敬业,认真,专注,对任何事都精益求精的品质,希望以后也会成为像他那样的人。

—摘自薛薛的个人笔记


还有很多的点滴记录了这个孩子的成长。而作为旁观者,薛薛的成长蜕变,让我与同事们跟着她重新回顾了一遍自己的成长历程,也更清晰地意识到,为什么我们会对这份工作如此热忱。 


                        


团队的魔力:

说实话,我们公司不大,但我发现,我真正喜欢的并不是公司,而是自己所在的团队。因为共同经历,因为同舟共济,因为见证了彼此的成长,让我们之间产生了的深深的羁绊。

团队才是真正决定工作体验的环境,一个好团队,能把每个人的能量都激发出来,同时彼此赋能,这样每个人的工作效率和动力都会高很多,团队当然也就更容易干出成绩了。

关注团队的氛围,把每个人纳入团队中,而这种氛围对员工的影响比公司本身还要大。

动力造就能力:

以前,大家一直把薛薛归类于能力不足的员工,但她的蜕变让我们意识到,关于一个人的能力,他人往往无法客观公正地去衡量和评价。那么,我们又该如何判断一个员工未来的可能性呢?我想,答案是动力。

动力是我们每个人都可以具备的。正如薛薛以及我们公司的每个员工,或许我们真的资质平平,但在良好的团队氛围下,每个人都动力十足,于是十年后我们成长为暖通行业的专家。

一路走来,我们和薛薛一样,一次次见证着自己的成长和蜕变,见证着公司的发展壮大。我们庆幸遇见彼此,遇到这样的团队。每个人,都为自己的进步和成绩感到骄傲。就像查理·芒格曾经说过:“每天起床的时候,争取变得比以前更聪明一点。认真、出色地去完成你的任务。慢慢地,你会有所进步,这种进步不一定很快,但这样做你能够为快速进步打好基础……每天向前挪一点点—如果你足够长寿的话,到最后你会得到你想要的东西。” 



网站首页 | 关于我们 | 免责声明 | 广告服务 | 联系我们

Copyright 2007-2020 www.jcwk.com.cn All Rights Reserved

版权所有:荆楚网刊 京ICP备05014123号